This website requires JavaScript.
Explore
Help
Sign In
Open-Harbor
/
osrm-backend
Watch
1
Star
0
Fork
0
You've already forked osrm-backend
Code
Issues
Pull Requests
Actions
Packages
Projects
Releases
3
Wiki
Activity
9a96d6015a
osrm-backend
/
third_party
/
rapidjson
/
doc
/
diagram
/
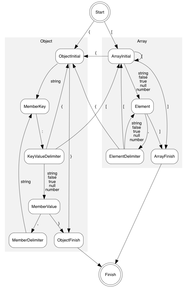
iterative-parser-states-diagram.png
Michael Krasnyk
f5564c9275
Merge commit '632ce270fa23d00e969877e983da6bc7cbaf1458' as 'third_party/rapidjson'
2017-06-02 09:35:53 +02:00
90 KiB
609x935px
Raw
History